Freight Accessorial Charge Disputes: A Broker's Playbook

A single detention charge billed at four hours when the POD timestamp shows one hour and 45 minutes at the dock costs you $275. Multiply that across 12 similar loads in a month and you are losing $3,300 before anyone on your team even looks at the invoice. Freight accessorial charge disputes are not a back-office annoyance. They are a direct margin problem. Brokerages handling 100 to 5,000 loads per month that audit accessorial line items systematically report recovering 2 to 5% of total carrier spend, with dispute win rates between 60 and 74% when proper documentation is attached. That is real money. The problem is most brokers either do not have a repeatable dispute process, or they let smaller charges slide because proving the discrepancy takes too long. This playbook changes that. You will walk away with the exact steps, language, and escalation paths to stop accessorial overbilling for good.
How Much Are Accessorial Overbills Actually Costing Your Brokerage?
Most brokers know they are getting overbilled on accessorials. Few know by how much. Here is a realistic picture based on industry data and what we see in actual carrier invoices.
The average brokerage processing 500 loads per month pays between $12,000 and $35,000 monthly in accessorial charges. That includes detention, lumper fees, liftgate charges, fuel surcharges, reweigh and reclass fees, and TONU charges. Conservative estimates put the error rate on accessorial line items at 3 to 8%. On the low end, that is $360 per month slipping through. On the high end, it is $2,800 per month, or $33,600 per year.
Those numbers grow fast when you factor in compounding issues. A carrier that overbills detention on one load is almost certainly doing it on others. A fuel surcharge calculated against the wrong linehaul rate does not affect one invoice. It affects every invoice from that carrier. One liftgate charge on a shipment going to a dock-height facility is a $95 mistake. Twenty-three liftgate charges across 80 LTL shipments in a month, as one broker recently discovered, is $1,840.
The brokerages that treat accessorial auditing as an operational discipline rather than an occasional complaint recover the most. The benchmark is clear: 2 to 5% of carrier spend, returned to your margin, with average dispute win rates of 60 to 74% when you bring documentation. The rest of this playbook is about building the system to get those numbers consistently.
The 6 Accessorial Charges Carriers Slip In Most Often (and How Each One Gets Inflated)
Not all accessorial billing errors look the same. Each charge type has its own pattern of inflation, and knowing the pattern is what lets you spot it fast.
1. Detention Charges
Detention is the most commonly disputed accessorial in freight brokering. The typical pattern: a carrier bills for three or four hours of detention when the actual dock time was under two hours. They round up, use driver check-in time instead of actual arrival at the dock, or simply bill the maximum allowed under their tariff regardless of what happened. Your defense is the POD timestamp and any facility check-in or check-out records. One broker we spoke with caught $275 overcharges per load on 12 loads per month by comparing POD timestamps against billed detention hours. That is $3,300 monthly recovered from a single carrier.
2. Lumper Fees
Lumper fees get inflated two ways. First, carriers bill lumper charges when the rate con explicitly states carrier-paid lumper included. Second, carriers pass through inflated lumper receipts (sometimes from their own labor) without providing the original facility receipt. One mid-size brokerage flagged every instance where a lumper was billed despite rate con language covering it and recovered $4,200 over a single quarter. Always cross-reference the lumper invoice against your rate confirmation. If the rate con says lumper included, the carrier does not get to double-dip.
3. Liftgate Charges
Liftgate charges are one of the easiest to catch and one of the most frequently added incorrectly. Carriers add liftgate fees to shipments delivered at locations with dock-height doors. It happens most often in LTL where the carrier applies the charge by default based on a residential or limited-access flag in their system, even when the actual delivery point has a full dock. One broker cross-referenced BOLs against delivery location data and found that 23 of 80 LTL shipments in a month had incorrect liftgate charges. At roughly $80 per charge, that was $1,840 in a single billing cycle.
4. Reclass and Reweigh Fees
Carriers reclassify freight from a lower NMFC class to a higher one, or reweigh shipments and bill based on the higher weight. The problem is not that reclassification happens. It is that carriers do it without providing a certified scale ticket or inspector notes. If a carrier moves your freight from Class 70 to Class 125 and cannot produce a certified weight ticket, you have grounds to dispute every penny of the difference. One broker disputed 15 loads where reclass was applied without documentation. The overcharge was $189 per shipment, totaling $2,835 recovered.
5. TONU (Truck Order Not Used)
TONU charges are legitimate when a carrier dispatches a truck and the load cancels. They are not legitimate when the carrier never dispatched in the first place. GPS data and tracking screenshots are your best weapon here. One broker received a $400 TONU bill and pulled the carrier's tracking data, which showed no truck was ever dispatched to the pickup location. The full charge was reversed within 48 hours after the broker included the tracking screenshot in the dispute email.
6. Fuel Surcharge Miscalculations
This one is subtle and costs the most over time. The fuel surcharge should be calculated as a percentage of the linehaul rate on the rate con. Some carriers calculate it against a higher internal linehaul rate, a previous rate, or a tariff rate that does not match the contracted amount. The per-load difference might be $15 or $30, but across 200 loads per month, that adds up to roughly $6,500 in annual margin erosion. The fix: pull the rate con, check the linehaul figure, and recalculate the fuel surcharge yourself.
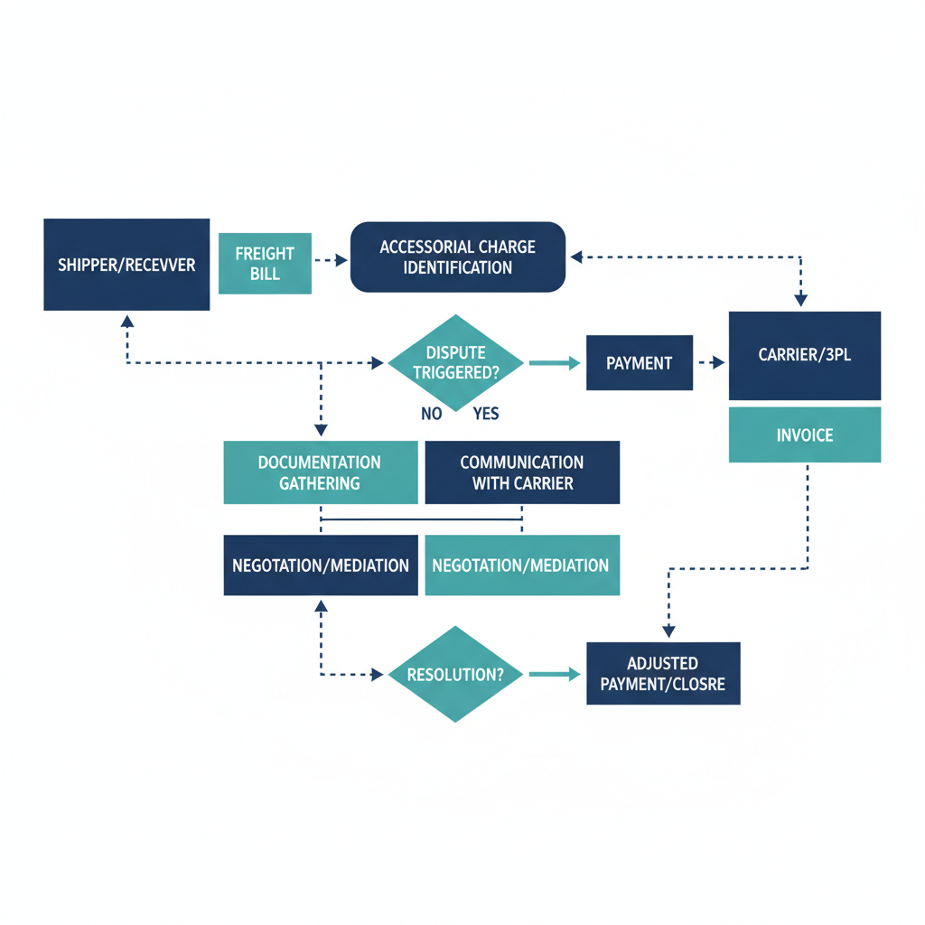
What You Need on File Before You Dispute Anything
Carriers deny disputes for one reason more than any other: the broker cannot prove the discrepancy. Before you send a single dispute email, make sure you have these documents organized and accessible for every load.

Your Dispute Documentation Checklist
Start with the rate confirmation. This is your contract. It defines what was agreed to: linehaul, included accessorials, lumper terms, fuel surcharge basis, and any caps on detention or layover. If the rate con says lumper included or two hours free detention, that is your first line of evidence.
Next, pull the BOL and POD. The BOL shows what was shipped, the weight, the class, and any special instructions. The POD shows arrival, departure, and often has timestamps from the receiving facility. These two documents together can disprove detention overcharges, liftgate charges at dock facilities, and reclass claims.
For reweigh and reclass disputes, you need the carrier's certified scale ticket or inspection report. If they cannot produce one, your dispute is strong. For TONU disputes, pull GPS or ELD tracking data showing whether the carrier actually dispatched.
Finally, keep the carrier's original invoice with every accessorial line item visible. You need to reference exact amounts and line descriptions in your dispute. Vague complaints get ignored. Specific, documented discrepancies get resolved. If pulling all these documents from your TMS, email, and carrier portals sounds like a time sink, it is. That is exactly why brokers who use document extraction tools to centralize rate cons, BOLs, and PODs in one place win more disputes faster. Laneproof's document extraction tool at /tools/document-extract pulls key data from freight documents automatically, so you are not hunting through email threads when a dispute deadline is approaching.
How to Write a Dispute Email That Actually Gets Resolved (With Sample Language)
A dispute email needs to do three things: state the discrepancy clearly, reference the documentation, and request a specific resolution. Carrier billing departments process hundreds of disputes. The ones that get resolved fast are short, specific, and include attachments.
Dispute Email Structure
Use this structure for every dispute, regardless of charge type. Subject line: Accessorial Dispute, [Load/PRO Number], [Charge Type]. In the body, open with one sentence identifying the load. Then state the charge in question and the exact amount. Follow with the discrepancy: what the documentation shows versus what was billed. Attach the relevant documents. Close with a clear ask: credit, revised invoice, or reversal.
Sample Dispute Email for Detention Overcharge
Subject: Accessorial Dispute, Load 4471882, Detention Charge. Body: This email disputes the detention charge of $400 (4 hours at $100/hr) on invoice 90215 for Load 4471882, PRO 558923. Per the attached POD, the driver arrived at 10:14 AM and departed at 12:02 PM, totaling 1 hour and 48 minutes at the facility. The rate confirmation (attached) specifies 2 hours free time before detention applies. No detention is owed on this load. Please issue a credit for $400 or a revised invoice removing this charge within 10 business days. Attached: Rate confirmation, POD with timestamps, carrier invoice. That is it. No lengthy explanations. No emotional language. Just the facts, the documents, and the ask.
Sample Language for Lumper Fee Dispute
Subject: Accessorial Dispute, Load 4488210, Lumper Fee. Body: Disputing the $350 lumper charge on invoice 90441 for Load 4488210. The rate confirmation (attached) states lumper fee included in linehaul rate. This charge is not billable per our agreement. Requesting full credit of $350. Attached: Rate confirmation, carrier invoice.
Adapt this format for any charge type. The key is consistency. When your disputes all follow the same structure, carrier billing teams learn that your brokerage documents everything and does not send frivolous claims. Your win rate goes up over time.
Carrier-Specific Dispute Processes: Who to Contact and What to Expect
Not every carrier handles disputes the same way. Knowing where to send your dispute and what response time to expect saves you from wasting effort on the wrong inbox.
LTL Carriers (XPO, Estes, ODFL, FedEx Freight)
Most national LTL carriers have dedicated billing dispute portals or email addresses. XPO Logistics processes disputes through their online portal and typically responds within 10 to 15 business days. Estes accepts disputes via email to their billing department, and resolution usually takes 7 to 14 business days. Old Dominion (ODFL) has a freight charge correction process accessible through their customer portal. FedEx Freight accepts disputes through their billing support line and online portal, but expect 15 to 20 business days for resolution on complex reclass or reweigh disputes. For all of these carriers, always include the PRO number, invoice number, and supporting documents in your first communication. Disputes submitted without documentation get pushed to the back of the queue or denied outright.

Truckload and Smaller Carriers
With smaller carriers, your dispute goes directly to the owner, dispatcher, or a single billing contact. This can work in your favor because decisions are faster. It can also work against you because there is no formal process and the person you are emailing is also the person who approved the charge. For truckload carriers, always dispute through the same channel you use for load communications. If you book through a TMS or load board, reference the original booking and rate con. Response times vary widely, from same-day to 30 days. If you do not hear back within 10 business days, escalate (more on that below).
When the Carrier Says No: Escalation Paths That Work for Small Brokerages
Carriers deny disputes. It happens. The question is what you do next. Most brokers accept the denial and move on because they think they have no leverage. That is not true, even for small brokerages.
Step 1: Request a Supervisor Review
Your first escalation is simple. Reply to the denial, restate your documentation, and ask for the dispute to be reviewed by a supervisor or manager in the billing department. Use language like: I am requesting this dispute be escalated for supervisor review. The attached documentation shows [specific discrepancy]. Please confirm receipt and provide an expected timeline for re-review. About 30 to 40% of initially denied disputes are reversed at this stage, especially when the documentation is solid and the original denial was a form response.
Step 2: Offset Against Future Payments
If you have ongoing loads with the carrier, you have leverage. Inform the carrier in writing that you will deduct the disputed amount from the next payment if the dispute is not resolved within a stated timeframe (typically 30 days). This is standard practice in freight brokering and most carriers understand it. Be clear and put it in writing. Do not deduct without notice, as that creates its own problems.
Step 3: Formal Demand and Regulatory Options
For larger amounts (typically $1,000 or more), a formal demand letter referencing the Carmack Amendment (for damage-related disputes) or the terms of your broker-carrier agreement can push resolution. If the carrier is an LTL carrier operating under a tariff, you can challenge the tariff application. For disputes involving rate discrepancies or unfair billing practices, the Surface Transportation Board (STB) accepts complaints, though this is a slow process best reserved for significant or repeated issues. The statute of limitations for freight billing disputes is generally 18 months from the delivery date under 49 USC 14705, so you have time to escalate properly, but do not sit on disputes for months.
How to Catch Accessorial Billing Errors Before They Hit Your Margin
Disputing charges after the fact works. Catching them before you pay works better. Here is how to build a system that flags accessorial billing errors before they erode your margin.
Match Every Invoice Against the Rate Con
This sounds obvious. It is also the step most brokerages skip when they are busy. Every carrier invoice should be compared line by line against the rate confirmation. Is the linehaul correct? Is the fuel surcharge calculated on the right base rate? Are there accessorial charges that were not on the rate con? This single step catches the majority of overbilling. The challenge is doing it consistently across hundreds or thousands of loads per month. Manual matching takes two to five minutes per load. At 500 loads per month, that is 16 to 40 hours of labor just on invoice matching. This is where automated reconciliation tools pay for themselves. Laneproof's reconciliation tool at /tools/reconcile matches carrier invoices against rate cons automatically and flags discrepancies on accessorial charges, fuel surcharges, and linehaul amounts, so your team reviews exceptions instead of every single invoice.
Build an Accessorial Audit Routine
Set a weekly or biweekly cadence to review all accessorial charges from the previous period. Sort by charge type and carrier. Look for patterns: the same carrier adding detention to every load, liftgate charges appearing on routes to known dock facilities, or lumper fees on loads where the rate con covers them. Patterns are where the big recoveries hide. One-off errors are annoying. Systematic overbilling across dozens of loads is where you recover thousands.
Track Your Dispute Win Rate and Recovery Amount
If you are not tracking dispute outcomes, you have no way to measure whether your process is working or which carriers are the worst offenders. Keep a simple log: load number, charge type, disputed amount, outcome (won, lost, partial), and resolution date. Over time, this data tells you which carriers to watch closely and when your documentation process needs improvement. Brokerages that track this consistently report dispute win rates climbing from around 50% to over 70% within six months, simply because the act of tracking forces better documentation habits.
Brokerages that audit accessorial line items systematically recover 2 to 5% of total carrier spend, with dispute win rates between 60 and 74% when proper documentation is attached.
Your Accessorial Dispute Checklist
Use this as a repeatable workflow every time you spot an accessorial discrepancy on a carrier invoice.
- Pull the rate confirmation and verify what accessorials were agreed to, including any free time, lumper terms, and fuel surcharge basis. - Pull the BOL and POD for the load in question, noting timestamps, weights, and delivery conditions. - Compare every accessorial line item on the carrier invoice against the rate con and supporting documents. - For detention disputes, calculate actual dock time from POD timestamps and compare against billed hours. - For lumper fee disputes, check whether the rate con includes lumper and whether the carrier provided an original facility receipt. - For liftgate charges, verify whether the delivery location has dock-height doors using facility records or delivery notes on the BOL. - For reclass or reweigh disputes, request the carrier's certified scale ticket or inspection report, and dispute if they cannot produce one. - For TONU disputes, pull GPS or ELD tracking data to confirm whether a truck was actually dispatched. - For fuel surcharge disputes, recalculate the surcharge using the linehaul rate on the rate con and the applicable DOE fuel index. - Draft the dispute email using the structure above: one sentence identifying the load, the discrepancy, supporting documents attached, and a clear ask. - Send the dispute to the correct carrier contact (billing portal, billing email, or direct contact for smaller carriers). - Log the dispute in your tracking system with load number, charge type, amount, and date sent. - Follow up if no response within 10 business days. - Escalate denied disputes to a supervisor, then to payment offset or formal demand if needed. - Review dispute outcomes monthly and flag carriers with repeat overbilling patterns.
Accessorial overbilling is not going to stop on its own. Carriers bill what they can get away with, and the brokerages that let invoices pass without scrutiny pay the most. But building a dispute process does not have to mean hiring more staff or spending hours in spreadsheets. The right documentation habits, a consistent dispute workflow, and tools that flag discrepancies automatically can turn accessorial auditing from a time drain into a margin recovery engine. If you want to see how Laneproof helps brokerages catch accessorial billing errors automatically by matching carrier invoices against rate cons and flagging every discrepancy, check out the reconciliation tool at /tools/reconcile. It is built for brokers running real freight, not finance teams with unlimited time.